您现在的位置:宜兴人才网 >> 招聘会信息 >> 详情
周铁镇重点企业2026年3月28日(周六)专场招聘会招聘信息
发布时间:2026/3/25 15:13:29     浏览次数:次     来源:宜兴人才网       字号选择〖   〗

一、招聘会时间:2026年3月28日(周六)下午1:30开始

二、招聘会地点:赫联·太湖西岸科创园(宜兴市周铁镇湖滨北路288号)

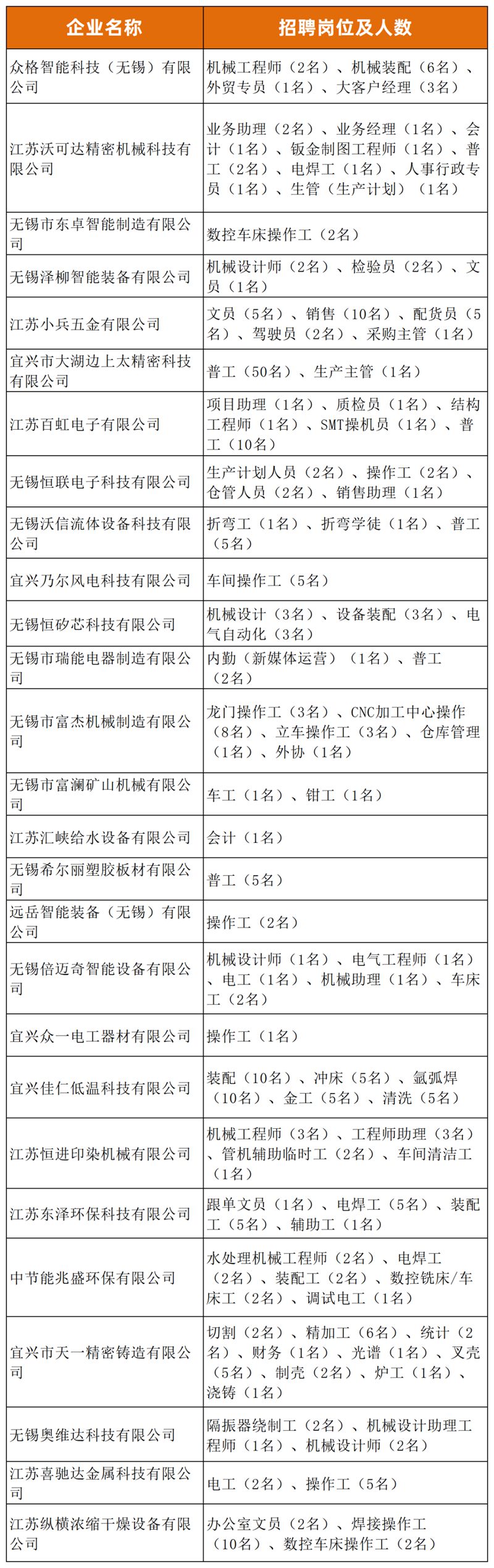
三、岗位信息:本次招聘会有来自镇区内各个行业共27家优质企业参加,涵盖机械制造、节能环保、电子信息等多个领域,为求职者提供丰富的职业选择。企业将提供包括技术研发、市场营销、电气工程师等91个职位,计划招聘293人,满足不同求职者的需求。

上一条:宜兴市人力资源市场2026年3月25日(周三)徐舍镇、高塍镇重点企业专场招聘会
下一条:经济开发区人力资源市场2026年4月1日(周三)招聘信息
打印     关闭窗口
 

Copyright ©  yxrc.com.cn; yxrcw.com.cn; All rights reserved.  版权所有 - 宜兴人才网   苏ICP备10092180号
您对宜兴人才网有任何建议或意见请 联系我们  客服QQ:193484  服务热线:0510-87668018
宜兴人才网版权所有,感谢阿里云提供网络支持!

网站客服微信